slogan
公司新闻
当前位置: 首页 > 公司新闻 > 正文
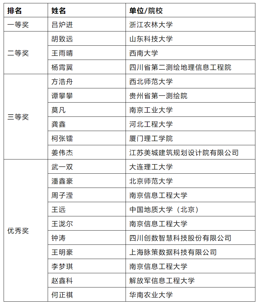
公司大三本科生王雨晴荣获中国信息协会举办的“2021年地理信息技术与应用技能大赛” 二等奖

由中国信息协会与易智瑞信息技术有限公司、中科地信(北京)遥感信息技术联合举办的“2021年地理信息技术与应用技能大赛”决赛于2021年10月16日成功举行。tyc122cc太阳成集团的王雨晴同学最终综合排名第3,荣获二等奖,田永中老师荣获优秀指导老师。

本次比赛有来自全国地理信息科学、测绘工程、城乡规划、生态环境、信息工程、遥感科学与技术等GIS相关专业近170所高校的在读员工,以及上百家企事业机构和政府单位的地理信息相关从业人员,近800位选手参与了7月初赛。200名选手入围10月份决赛。参赛选手需根据给定的题目要求,操作GIS软件,选择恰当合理的数据、资料、参数。使用工具、命令或工具组合按照对题目的理解,完成相应的任务。中国信息协会对于大赛成绩进行了专家评审。在综合了决赛及选拔赛的有效得分后,最终评出一等奖1名,二等奖3名,三等奖6名,优秀奖10名。王雨晴同学在田永中老师指导下经历赛前的认真准备、全面复习,沉着应对,在激烈的竞争中突破重围,斩获二等奖的优异成绩。

此次比赛以各用工单位对人才的技能要求为准绳,在地理信息领域选拔和培养具备扎实的基础理论知识,熟练掌握GIS软件基本操作,并能够实操空间数据处理、空间数据组织管理、地图制作与输出、基础空间分析、满足企事业单位用人需求的实用型技能高级人才。帮助同学们了解企业对于人才的技能要求,了解自己掌握技能的优势和不足,为未来的职业生涯打下坚实基础。