slogan
科研动态
当前位置: 首页 > 科学研究 > 科研动态 > 正文
汤旭光教授最新研究成果在国际名刊《总体环境科学》上发表

近日,公司青年教授汤旭光博士在环境科学国际知名期刊《总体环境科学》(荷兰,英文名Science of the Total Environment,影响因子3.976)上发表了题为How do disturbances and climate effects on carbon and water fluxes differ between multi-aged and even-aged coniferous forests? 的最新研究成果。该成果科学揭示了不同森林经营管理模式森林碳汇潜力的影响规律,对学界争论了60年之久的关于同龄林与异龄林在何种管理模式下具有更高生产能力的问题,给出了科学答案。

森林作为陆地生态系统的主体,是自然界功能最完善的资源库、生物基因库和水--养分及能源储存调节库,在全球碳循环和调节气候变化中具有重要作用。然而,不同森林管理模式固碳能力差异显著,有关同龄林与异龄林何种管理模式具有更高的生产能力争论了60余年,由于缺乏可信数据支持至今未能形成定论

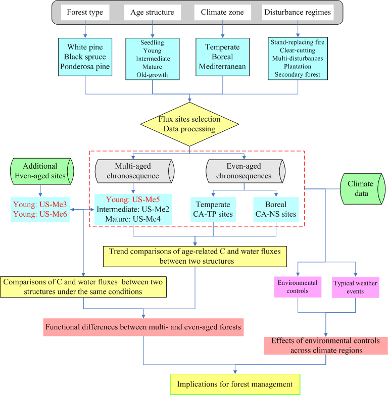
汤旭光教授研究团队通过收集覆盖地中海气候、温带气候及寒带气候条件下的3个林龄序列14个通量站合计62站点年数据,揭示了同龄林和异龄林演替过程中固碳潜力及水分利用效率差异,借助于趋势分析法,推出异龄林随着林龄的增加至成熟林仍能维持较高的碳汇水平,同时伴有较高的生态系统水分利用效率。

该研究还发现,尽管同龄林在中早期碳汇潜力较高,但其结构单一,碳汇周期短,对外界干扰如病虫害或极端气候抵抗能力弱,每个演替周期的开始,其幼龄期需要10年左右才能从碳源转化为碳汇。相反,异龄林能长达数百年仍为碳汇,辅之以适度人为管理,采伐过熟林,使其近自然演替,老--幼共生,且能在不同林冠层次上获取光热资源,保持较强的固碳能力。

目前,推进森林资源可持续经营,增加森林总量、提高森林质量、增强森林生态服务功能,已成为我国推进生态文明建设和建设美丽中国的战略任务。中国设立了在2020年(相比2005年)增加4000hm2人工林的国家林业战略目标,借助森林生物固碳功能,还可以通过碳排放交易机制,率行碳排放大国温室气体减排义务。汤旭光教授的研究成果将给优化森林经营管理模式,提高森林碳汇能力提供科学参考,对于我国生态文明建设和美丽中国战略具有积极意义。

该研究得到国家自然科学基金(4140122141271500)、中央高校基本科研业务费(SWU116088)等项目的支持,由tyc122cc太阳成集团、中科院南京地理与湖泊研究所、瑞典农业科学大学、麦克马斯特大学及加州大学欧文分校等单位科研人员共同完成,公司青年教授汤旭光博士为论文第一作者,苏黎世联邦理工公司Nina Buchmann教授为研究框架提供了大量建议。

论文全文:How do disturbances and climate effects on carbon and water fluxes differ between multi-aged and even-aged coniferous forests?